Role of Primary Care in Diagnosis and Management of Alpha-1 Antitrypsin Deficiency
27 Mar 2025
Alpha-1 Antitrypsin Deficiency (AATD) is a genetic alteration identified as the most common hereditary disorder in adults, characterized by reduced levels of circulating alpha-1 antitrypsin, which predisposes to lung, liver and, more rarely, skin and/or skin involvement. systemic circulation. This determines an exhaustive study of the carrier of this alteration, with a comprehensive assessment between different specialties. It is included within the classification of rare or minority diseases due to its prevalence.
The involvement of AATD is fundamentally pulmonary, and can cause COPD, emphysema and bronchiectasis, and the severity of these effects depends on the degree of AATD.
The care of a person with AATD is complex, with different needs identified and many challenges still ahead. For this reason, it is proposed to prepare this document, so that it can help any of the doctors involved in making decisions, from diagnosis to follow-up, with a comprehensive perspective between the services of pulmonology, primary care, nursing, hospital pharmacy, also including the patient's vision.
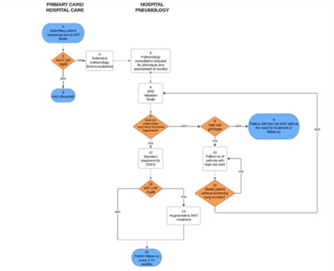
From PC it is important that any doctor who contacts the patient and suspects a possible relationship of his disease process with AAT requests said analytical determination, with the AAT concentration between 120-200 mg/dL being the normal range, measured by nephelometry.
The family study from PC in the face of a Z phenotype is also important for the necessary genetic counseling.
A multidisciplinary team made up of pulmonologists, primary care, pharmacy, nursing and patients shaped a care process to address this rare disease from its initial suspicion in SERGAS.

Resource information
Respiratory topics
- Diagnosis
Type of resource
Abstract Conference
Brasov 2025